歡迎來到北京康高特 - 只為給你更好的測試體驗,只為讓我們成為更好的自己! English 中文

telphone

OPTIMA7煙氣分析儀工作原理

來源:北京康高特儀器設備有限公司 發布時間:2017-08-17 16:24:22 作者: 瀏覽次數:3709次 分類:技術文章

         OPTIMA7煙氣分析儀是由 MRU GmbH 生產,德國MRU公司位于 74172 NSU-Obereisesheim, 是一個中型德國公司,從 1984 年開始致力于研制,生產和銷售 品質的煙氣分析儀 ,MRU 不僅生產標準的煙氣分析儀器,也可根據客戶的要求定制產品。

OPTIMA7
       OPTIMA7由內置的氣體采樣泵通過采樣探管和采樣管線從煙道內抽取煙氣樣氣,煙氣樣氣被汽水分離器脫水和煙塵過濾,儀器內部的電化學傳感器測量這些樣氣內各氣體組分的濃度。
       煙氣壓力和溫度在采樣探管的前端測量。


       
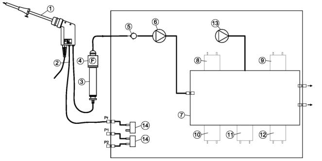
1.氣體流動圖

       帶 CO 清洗泵的OPTIMA7氣體流動框圖
OPTIMA7氣體流動框圖
       序號 描述
       (1):采樣探管
       (2):采樣軟管
       (3):汽水分離器
       (4):星型過濾器
       (5):單向閥
       (6):氣泵
       (7):傳感器腔
       (8):O 2 -傳感器
       (9):2 號位傳感器
       (10):3 號位傳感器
       (11):4 號位傳感器
       (12):5 號位傳感器
       (13):CO 清洗泵
       (14):壓力傳感器

       電化學傳感器原理

       樣氣的氧含量測量采用兩電極電化學傳感器;
       毒性氣體比如一氧化碳(CO), 一氧化氮 (NO), 二氧化氮(NO2), 二氧化硫 (SO2)和硫化氫(H2S)采用三電極傳感器;.
       電化學傳感器采用氣體擴散技術;這個技術的優點是輸出信號與被分析氣體的體積濃度(% or ppm)成線性比例關系;
       三個電極包括: S (測量電極), C (負電極) and R (參比電極).
OPTIMA7煙氣分析儀
       當被測氣體到達測量電極時,在電極表面發生氧化或還原反應, (例如 CO, H2S, SO2, NO,H2)
       例如: CO 傳感器
       CO 在測量電極發生的反應如下:
           CO + H2O -> CO2 + 2H+ + 2e-
       在負電極發生的反應如下:r:
           ? O2 + 2H+ + 2e- -> H2O
       通過測量反應產生的電流 (?A 級) 和微處理器處理,可以得到被測氣體的濃度。

相關產品